首页
关于我们
工业应用
陶瓷
钢铁
有色金属
石化
其他
可持续性
产品中心
新闻媒体
联系我们
上海毅顿纳米科技有限公司
Emisshield Shanghai Nano-Technologies Co. Ltd.
工业案例
Industrial case
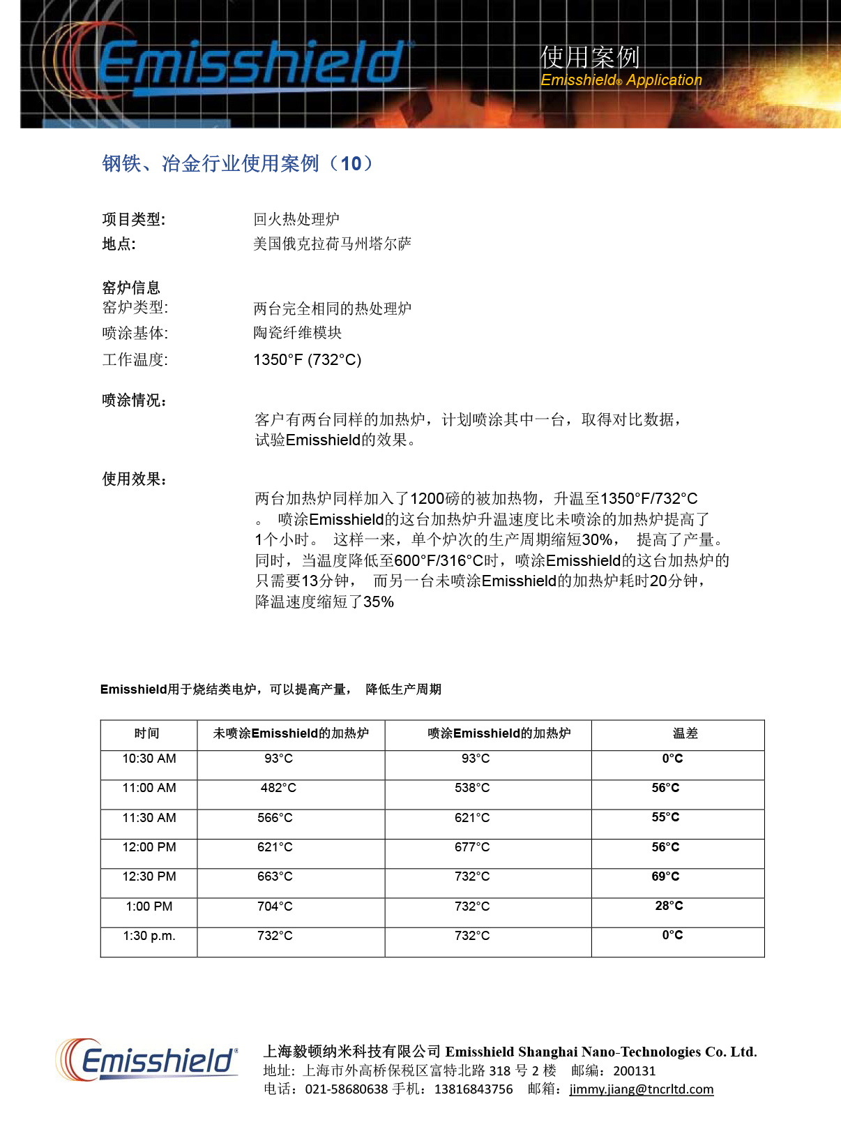
钢铁、冶金行业使用案例(10)
来源:
|
作者:
travel-100
|
发布时间:
2022-10-10
|
12
次浏览
|
分享到: